Instance Verification Kit (IVK)
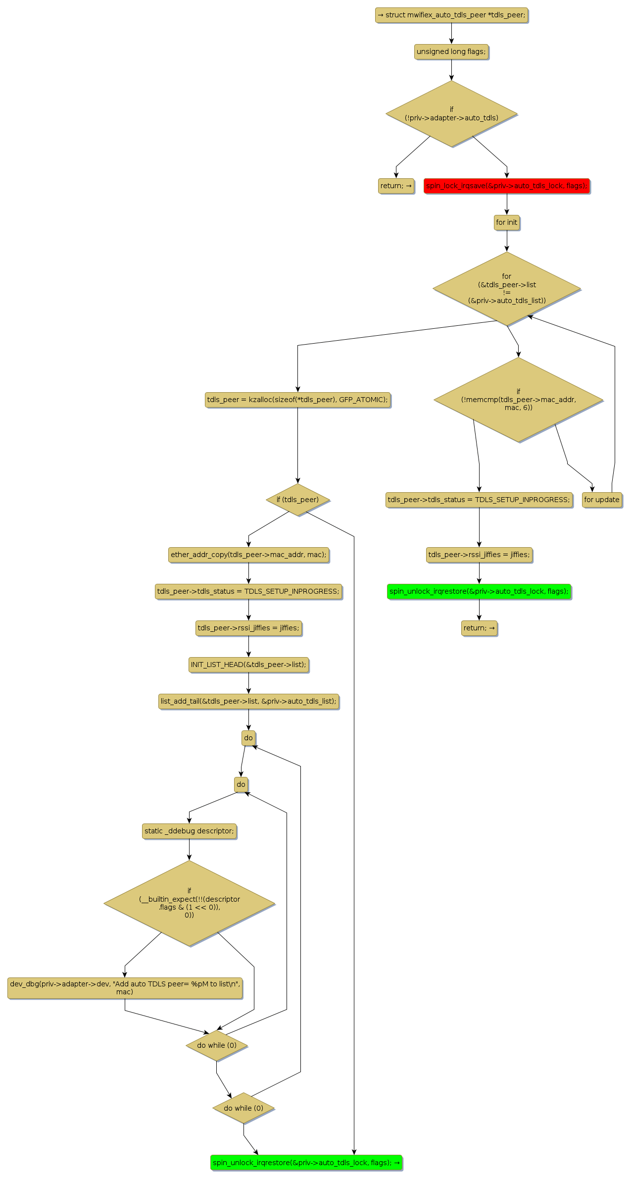
spin lock @ [34942+48+/linux-3.19-rc1/drivers/net/wireless/mwifiex/tdls.c]
Instance Signature: auto_tdls_lock
|
The Matching Pair Graph:
|
|
Function Name
|
Control Flow Graph (CFG)
|
Events Flow Graph (EFG)
|
Source Correspondence
|
|
mwifiex_add_auto_tdls_peer
|
|
|
[34758+26+/linux-3.19-rc1/drivers/net/wireless/mwifiex/tdls.c]
|